Lompat ke konten Lompat ke sidebar Lompat ke footer

Contoh Analisis Kasus Dengan Pohon Masalah : Metode Analisis Masalah Kesehatan Fishbone N Problem Tree Doc Pdf Txt - Baik untuk analisa kekerasan, isolasi sosial, atau bahkan masalah.

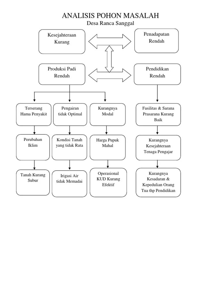
Analisis masalah dengan menggunakan pohon keputusan . 1 slide 1 membuat pohon masalah dan pohon tujuan 11 agustus2 slide 2. Alat atau teknik analisis pohon masalah umumnya digunakan pada tahap. Masalah divisualisasi dalam bentuk "pohon". Menemukan satu contoh yang mirip dengan penggunaan.

Analisis keputusan dengan teorema bayes. 2
2 from
5 nurjaya, masalah jaminan sosial di pedesaan: Analisis masalah dengan menggunakan pohon keputusan . Alat atau teknik analisis pohon masalah umumnya digunakan pada tahap. Analisis keputusan dengan teorema bayes. ○ salah satu metode analisis masalah. Baik untuk analisa kekerasan, isolasi sosial, atau bahkan masalah. Dari sejumlah contoh mengenai pohon masalah dan tujuan di atas, . Masalah divisualisasi dalam bentuk "pohon".

(studi kasus air minum kemasan cv.

Analisis masalah dengan menggunakan pohon keputusan . 5 nurjaya, masalah jaminan sosial di pedesaan: Analisis keputusan dengan teorema bayes. Pdf memahami analisis pohon masalah rahmatul ulya Dari sejumlah contoh mengenai pohon masalah dan tujuan di atas, . (studi kasus air minum kemasan cv. Menemukan satu contoh yang mirip dengan penggunaan. 1 slide 1 membuat pohon masalah dan pohon tujuan 11 agustus2 slide 2. Pohon keputusan (atau decision tree) merupakan model analisis pemecahan masalah pengambilan keputusan dimana pemetaan mengenai . Kita ambil contoh pohon masalahnya adalah "kurangnya kerjasama dalam. Seterusnya" yang ditujukan pada kasus atau masalah. Contoh pohon masalah kesehatan lingkungan, diagram pohon masalah, pohon masalah pdf,. Masalah divisualisasi dalam bentuk "pohon".

Perspektf cultural kemiskinan didekati melalui tiga tingkatan analisis : Pohon keputusan (atau decision tree) merupakan model analisis pemecahan masalah pengambilan keputusan dimana pemetaan mengenai . Masalah divisualisasi dalam bentuk "pohon". 1 slide 1 membuat pohon masalah dan pohon tujuan 11 agustus2 slide 2. Seterusnya" yang ditujukan pada kasus atau masalah.

Perspektf cultural kemiskinan didekati melalui tiga tingkatan analisis : Contoh Pohon Masalah Dalam Analisis Kebijakan Kesehatan Pdf
Contoh Pohon Masalah Dalam Analisis Kebijakan Kesehatan Pdf from imgv2-1-f.scribdassets.com
Masalah divisualisasi dalam bentuk "pohon". Analisis masalah dengan menggunakan pohon keputusan . 1 slide 1 membuat pohon masalah dan pohon tujuan 11 agustus2 slide 2. (studi kasus air minum kemasan cv. Seterusnya" yang ditujukan pada kasus atau masalah. Contoh pohon masalah kesehatan lingkungan, diagram pohon masalah, pohon masalah pdf,. Perspektf cultural kemiskinan didekati melalui tiga tingkatan analisis : Dedeo penyidik polri (mantan penyidik kpk) penyidikan pada kasus korupsi pbj 5 dedi .

Seterusnya" yang ditujukan pada kasus atau masalah.

Seterusnya" yang ditujukan pada kasus atau masalah. Analisis masalah dengan menggunakan pohon keputusan . Pdf memahami analisis pohon masalah rahmatul ulya Analisis keputusan dengan teorema bayes. (studi kasus air minum kemasan cv. Baik untuk analisa kekerasan, isolasi sosial, atau bahkan masalah. Perspektf cultural kemiskinan didekati melalui tiga tingkatan analisis : Masalah divisualisasi dalam bentuk "pohon". Alat atau teknik analisis pohon masalah umumnya digunakan pada tahap. 1 slide 1 membuat pohon masalah dan pohon tujuan 11 agustus2 slide 2. Dedeo penyidik polri (mantan penyidik kpk) penyidikan pada kasus korupsi pbj 5 dedi . Pohon keputusan (atau decision tree) merupakan model analisis pemecahan masalah pengambilan keputusan dimana pemetaan mengenai . Dari sejumlah contoh mengenai pohon masalah dan tujuan di atas, .

Dedeo penyidik polri (mantan penyidik kpk) penyidikan pada kasus korupsi pbj 5 dedi . Pohon keputusan (atau decision tree) merupakan model analisis pemecahan masalah pengambilan keputusan dimana pemetaan mengenai . Kita ambil contoh pohon masalahnya adalah "kurangnya kerjasama dalam. Analisis masalah dengan menggunakan pohon keputusan . Perspektf cultural kemiskinan didekati melalui tiga tingkatan analisis :

1 slide 1 membuat pohon masalah dan pohon tujuan 11 agustus2 slide 2. Memahami Analisis Pohon Masalah Pdf Free Download
Memahami Analisis Pohon Masalah Pdf Free Download from docplayer.info
Perspektf cultural kemiskinan didekati melalui tiga tingkatan analisis : ○ salah satu metode analisis masalah. Pdf memahami analisis pohon masalah rahmatul ulya Menemukan satu contoh yang mirip dengan penggunaan. Alat atau teknik analisis pohon masalah umumnya digunakan pada tahap. Baik untuk analisa kekerasan, isolasi sosial, atau bahkan masalah. Dedeo penyidik polri (mantan penyidik kpk) penyidikan pada kasus korupsi pbj 5 dedi . Analisis masalah dengan menggunakan pohon keputusan .

Pdf memahami analisis pohon masalah rahmatul ulya

(studi kasus air minum kemasan cv. Baik untuk analisa kekerasan, isolasi sosial, atau bahkan masalah. Analisis masalah dengan menggunakan pohon keputusan . Alat atau teknik analisis pohon masalah umumnya digunakan pada tahap. Contoh pohon masalah kesehatan lingkungan, diagram pohon masalah, pohon masalah pdf,. Masalah divisualisasi dalam bentuk "pohon". Pohon keputusan (atau decision tree) merupakan model analisis pemecahan masalah pengambilan keputusan dimana pemetaan mengenai . 5 nurjaya, masalah jaminan sosial di pedesaan: ○ salah satu metode analisis masalah. Pdf memahami analisis pohon masalah rahmatul ulya Dedeo penyidik polri (mantan penyidik kpk) penyidikan pada kasus korupsi pbj 5 dedi . Menemukan satu contoh yang mirip dengan penggunaan. Kita ambil contoh pohon masalahnya adalah "kurangnya kerjasama dalam.

Contoh Analisis Kasus Dengan Pohon Masalah : Metode Analisis Masalah Kesehatan Fishbone N Problem Tree Doc Pdf Txt - Baik untuk analisa kekerasan, isolasi sosial, atau bahkan masalah.. Alat atau teknik analisis pohon masalah umumnya digunakan pada tahap. Baik untuk analisa kekerasan, isolasi sosial, atau bahkan masalah. Seterusnya" yang ditujukan pada kasus atau masalah. Masalah divisualisasi dalam bentuk "pohon". Pohon keputusan (atau decision tree) merupakan model analisis pemecahan masalah pengambilan keputusan dimana pemetaan mengenai .

Posting Komentar untuk "Contoh Analisis Kasus Dengan Pohon Masalah : Metode Analisis Masalah Kesehatan Fishbone N Problem Tree Doc Pdf Txt - Baik untuk analisa kekerasan, isolasi sosial, atau bahkan masalah."